App 库
截图库
关于
关于
会员价格
更新历史
Newsletter (需翻墙)
登录/注册
收藏
分享链接
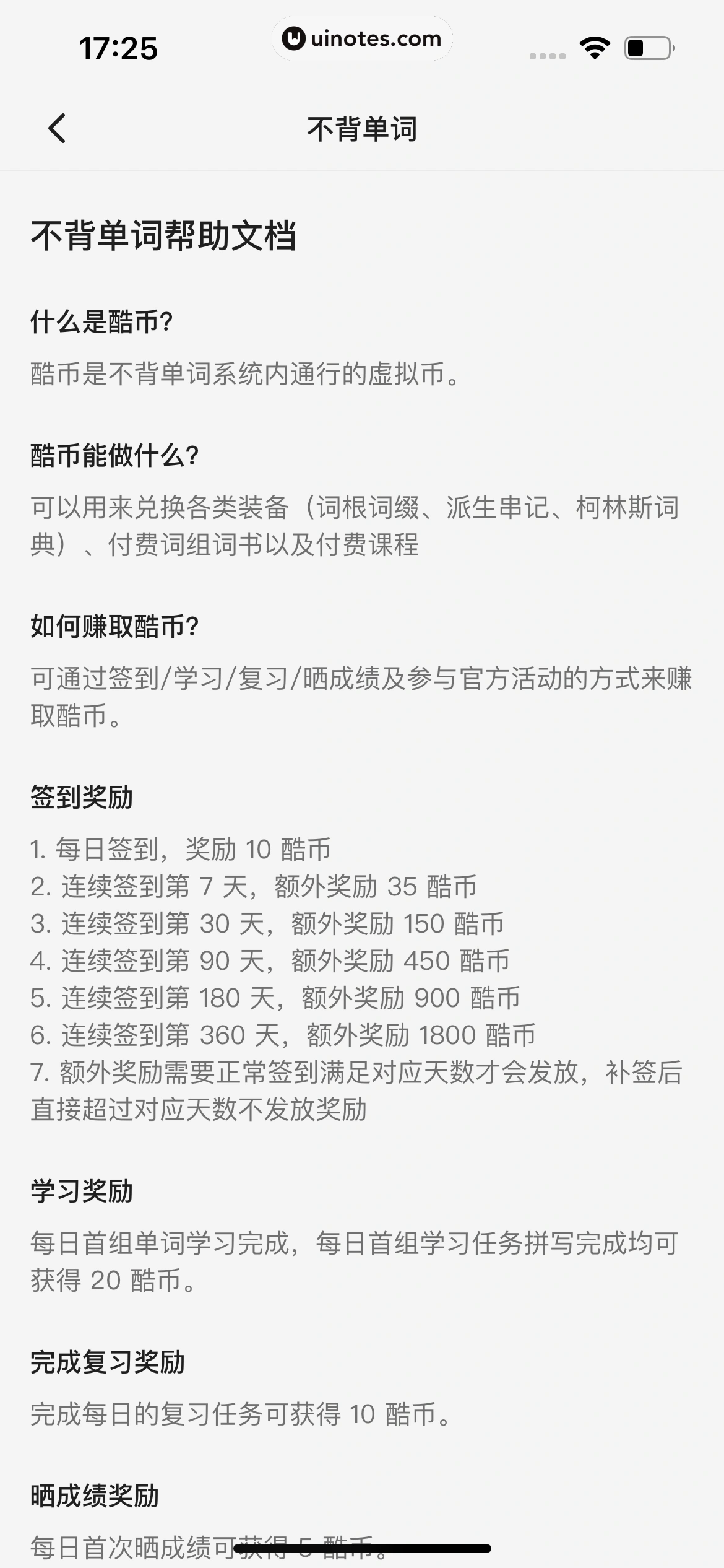
不背单词
百万原声例句记单词
行业
教育
公司
其他
版本
v5.3
更新时间
2022 年 9 月
分辨率
1170 * 2532
色板
标签
说明页面
© 2021-2024
UI Notes
All Rights Reserved.